
本文来源于公众号:高中生学习(ID:gzsxuexige)
中学数学教与学(ID:zxsxjyx)选编(转载请注明出处)
3月25日上午,河北衡水中学举行了集中接待活动,来自北京、浙江、江苏、山东、山西、安徽、广东、广西、辽宁、内蒙古、新疆等近20个省、市、自治区100多个单位的2000余名教育工作者及学生前来考察。
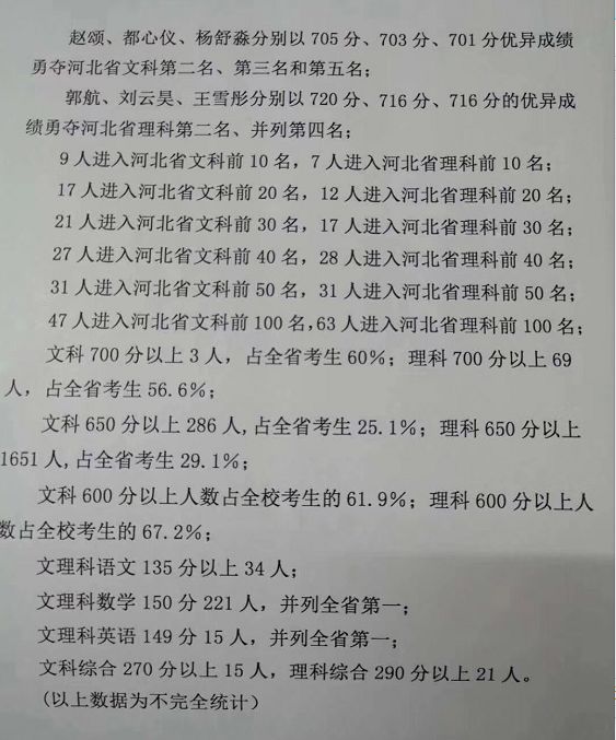
其中最让人感到震撼的, 除了衡中学子的刻苦和衡中教师的敬业辛苦,当属衡中的高考光荣榜(下图显示的仅是一部分、一部分、一! 部! 分! )
学/习.哥
如果你感觉不到震撼,请戳视频,近距离看↓↓↓
从上往下,光清华北大名单都够人们看半天,更别提985/211了! 学习哥就问你:震不震撼?!难怪有人说:衡中的学生是“左脚清华、右脚北大,清华北大统统拿下”!
学/习.哥
这所超级中学门前的“英才街”格外引人注目。考入清华、北大学生的头像贴画从街口一字排开,一直延伸到校门口。学.习.哥觉得,300米的小街显然不够长,考入香港大学、新加坡国立大学等国际名校的学生甚至都没能一一露脸。
动
衡水中学的一天,是从“跑”开始的。
学/习.哥
清晨5点40,淡青色的天空还镶着几颗稀落的残星。同学们已经被宿舍的起床铃喊醒,来不及赖床伸懒腰,必须如军队般快速的起床穿衣, 因为从铃声响起到全员抵达操场集合,只有8分钟的时间!几乎没有人来得及洗漱,穿好衣服带上课本,就要冲向操场。操前读结束,紧接着就是跑操,为保证每个学生的精神状态,跑操是每天必修的功课。下午是5节课,第三节下课还有第二次跑操。
晨读在6点35左右结束,接下来是早饭时间。上午的课程在12点结束,学生们依然要留在教室自习20分钟,12点20准时出教室,去食堂吃午餐。下午6点半下课吃晚饭。
学/习.哥
衡中学生吃饭是一种壮观的景象——因为到得晚需要排队,而排队无疑会耽误学习的时间,所以学生们为了节约时间,几乎都是蜂拥着一路小跑去餐厅,到餐厅后狼吞虎咽。学/习/ge想,这恐怕也是外界传言衡中一顿饭只有5分钟时间的由来。
学校规定,晚上9点50下课,回到宿舍10点08必须躺好,10点10必须睡觉。衡水中学晚上10点10分熄灯睡觉,10点8分就不能出宿舍了。10点5分,学生们就要进入宿舍。衡中的学生结束晚自习,是9点50分。一直到9点55分,学生呼呼啦啦跑出来,向宿舍奔去。学*习*哥认为,这短短的8分钟,也仅够洗漱和换衣服。
学#习ge
其实,衡水中学的学生从一入学,便需要参加学校的80华里远足活动,他们把这项活动称为“砥砺意志的长征”。
静
衡中的学子又异常“静”。
衡中的学生去吃饭虽然跑很快,但在吃饭的时候,很少有人说话聊天,大家都在专注而快速地吃饭,吃完立刻要回到教室。
衡中上课禁止以下行为:严禁拖堂、看表、朝外看、擦眼镜、翘二郎腿,上课转笔。发呆、吃零食、撕纸都会被记录,扣掉班级量化考核的分数。自习课不能站起,如果想趁机偷懒走神,在本子上画画或者写点无关紧要的东西,根本逃不过教室的高清摄像头。一旦被抓,违纪名单就会贴在学校里,被通报批评。
学#习ge
前阵子,有网友曝光了衡水中学部分教室内摄像头拍下的情景,连你学习哪一科、哪一章、哪一道题,都能清清楚楚摆在老师们眼皮子底下...
衡中要求学生上什么课就应该看什么书,不能走神。王同学还记得,因为比较紧张或者是比较投入,在一次上自习的时候因为抖腿被记过了。杨同学说道,在衡中自习课不能抬头,抬头算自习纪律。
学.习.哥
有这样经历的不止他们,从衡水中学考入北京大学的刘同学也说,“我有一次就是自习的时候靠着墙坐,就被记自习纪律了,可能是觉得我这样太舒服了,没有在学习。”
学#习ge
尽管已经从衡水中学毕业12年了,张雨至今仍记得当年在衡中复读的日子:一天晚自习,她尿急去上厕所,结果被工作人员记录下来,第二天通报批评就上了全校广播,班级量化考核被扣掉一分。
学#习ge
衡中对宿舍管理的要求也非比寻常。中午12点40的时候必须回到宿舍,12点43必须躺在床上, 12点45必须睡觉——哪怕没有午休习惯,哪怕睡不着,也必须闭眼安静的躺着。不仅看书、吃东西、写作业、听歌、学习、聊天是禁止的,甚至不允许乱动和上厕所,要保持绝对安静——这是为了避免短暂的午休时间打扰其他同学休息,学#习#哥想,学校这样严格的休息制度,是为了保证学生的休息时间。学校规定晚上10点10分熄灯睡觉,学生睡前必须上好厕所。
学#习ge
午晚休期间禁止说话、走动
午晚休期间禁止说笑
午晚休期间禁止看书、学习
禁止迟归宿舍楼
晚休时禁止打手电
禁止提前或集体上厕所
禁止提前或滞后起床
禁止串铺或与他人同铺
禁止休息铃响后洗漱
禁止起床铃响前洗漱
宿舍不准放书,学习资料一律放在教室,学生到寝室后安静速度异常之快,稍微有一点点“出格”的行为,就会被记录违纪通报批评。
学校对学生的通报批评写得都无比详尽,具体到学生的行为甚至姿势,比如:“X班XX同学在午休时躺着用光盘照镜子”,“XX同学在床上像青蛙一样趴着向窗外看”…..
衡水中学晚上10点10分熄灯睡觉,10点8分就不能出宿舍了。10点5分,学生们就要进入宿舍。衡中的学生结束晚自习,是9点50分。但下课铃响后,整个教学楼,从一层,到六层,依然是鸦雀无声,依然寂静无比,学生都在专注地做题。如果不是灯火辉煌,简直就是一座静寂的城池。往教室里看看,绝对看不到同桌的学生会交头接耳,看不到有谁在东张西望。一直到9点55分,学生才呼呼啦啦跑出来,向宿舍奔去。
学习哥觉得,衡中学生的一“动”一“静”,完美阐释了“闭上眼睛就睡,睁开眼睛就学。”
衡中的一名学生说,衡中的好多制度学生也是很认可的,“就说晚上9点50下晚自习吧,其实好多学生都会待到10点2分、3分才往宿舍跑。制度很严格,但是学生会比制度更严格地要求自己。就拿我们文科班来说吧,我们会比制度更苛刻自己。而且像中午有人12点半还不去吃饭,老师就会来催你让你去吃饭。其实我们文科班真的是比制度还要严格地要求自己。
对于规则……我觉得因为我当时刚来的时候并不是处于上风的,所以我没有说不的权利。我能做的就是好好学习,我没得选,我只能好好学习。所以我也没有权利抱怨规则什么的,我还要比规则更严格地要求自己。”
衡中开放日的学生志愿者,趁空闲时间写作业
高一的学生就有这么多书和资料
很多同学只有宏观的决心,而没有具体的计划。仅靠一时冲动下了决心,当三分钟的热度过了,还会恢复成原来的样子。
学习不是打仗冲锋,凭一腔热血冲上去完事,需要有一时的激情,还需要长久的坚持,需要踏踏实实一点一点去做。
衡中学子在学校上学时精确到分钟的时间管理就不用说了,就算是放假,学校也要求学生在家坚持和学校一样的作息时间。对于普通学生而言,往往是刚放假时信心满满,但过不了几天就会产生懈怠,最终荒废了时间。但对于衡中的学霸们而言,课上和课下是一个样的,放假回家和在学校是一个样的,甚至在等人、等车的间隙也不荒废一分一秒的时间。
在这里,你会清楚,不是只有你一个人在努力。你知道“比你聪明的学生比你还刻苦,”“笨鸟先飞”“勤能补拙”,“付出就有回报”,体现得淋漓尽致。
天天有测,周周小测,月月大考,这样的节奏,让你连哀伤的时间都没有,考试成绩下滑了,没关系,马上还有证明自己的机会,就是这样一环一环,一步一步,没有喘息的生活,督促着他们一点点进步,一点点向前。
在这里,学生不是抓紧每一分钟学习,而是抓紧学习的每一分钟。
当很多人讥讽衡水中学是人间炼狱时,衡中学子这样说——
学.习*哥
不管怎么说,我很感谢衡中。它是一个平台,给我提供了一个走出自己原有教育困境的机会。
——林静,2009级,后来去美国洛杉矶读研究生
在母校饱受争议的时候,想送给衡中一句话:“走自己的路,让别人说去吧”。
——常修文,2009级,后就读北京大学法学院
学.习*哥
一直很感激衡中,也很感谢当时努力的自己。我们到达山顶、满头大汗的样子不应该被嘲笑。
——赵佳佳,2008级 后就读某政法大学
如果说进入衡中是一种缘分,那么感恩衡中则是一种命运。
学.习*哥
但衡中因何而著名,是严格的纪律,而或是耀眼的成绩?于我而言,莫不是它激起了我沉睡的潜力,一种欲望,去渴望变得更好、更强的欲望。在衡中,我们心甘情愿在天亮前奔跑疾驰,在夜幕中奋笔疾书,披星戴月,朝九晚五。当身边的同学都那样刻苦努力,当老师愿意为了我们牺牲私人时间时时陪伴,刻苦学习便在不经意间成了一种乐趣,一种习惯。
学.习*哥
都说优秀是一种习惯伴随终生,我常常是中午班里最后一个离开的,不知关了多少次空调与灯。我常常冲进食堂,为买到了最后一个饼卷而暗暗高兴。我常常为了问几道历史题,不知跑备课区多少次。
——梁雪茹,衡中2018届703班毕业生,现就读于香港中文大学(深圳)人文与社会科学实验班
对于衡中三年的生活,我最赞同师兄师姐的一句话:如人饮水,冷暖自知。
学.习*哥
最有发言权的,还是在里面生活了三年的我们。毕竟,“喝水”的是我们自己,而不是家长,更不是仅仅在衡中参观过几小时,或者仅仅从网上看到过关于衡中报道的人。
——衡中某2018届毕业生
三年,100多次周测,48次大型考试,每年2万多张卷子,连起来可绕地球四圈,得来的是令人刮目相看的成绩。学.习.ge认为,虽然高考不是奋斗的终点,但至少,好的成绩可以让他们拥有一个好的起点。
投胎是个技术活儿。对于有的人来说,确实是生下来就不需要去挤千军万马挤破头的那座独木桥。
他可以生于豪商之门,子承父业学会经商运营之道便能把家业发扬光大一生衣食无忧;
他也可以生于普通之家,但他必须拥有远超常人的悟性和能力,也必须有着“站在风口上的猪”那样的敏锐或运气,白手起家发家致富……
学^习/哥
但对于这个世界上的绝大多数普通人呢?姑且不提出生在老少边穷地区的孩子们,考上一个好大学对他的人生乃至于对他的家族的到底意味着什么。学习哥只说对于像我们这样生在寻常人家、并非天赋异禀的普通大众,除了在高考以及人生旅程中的一个个考场上杀出一条血路,还能有多少其他的选项呢?
学^习/哥
作为没本事把孩子送出国的父母,到了孩子上高中的时候,已经不敢想教育的内涵、定义,也不考虑所谓的应试弊端了。想的是什么呢,是解决问题,是现实的游戏规则,是自家孩子的成长和前途。
学^习/哥
对于高中生而言,高考检测的不仅是你的智力,更重要的是你的判断力、专注力、控制力与承受力。面对现在高中读书的单调或辛苦,你选择了不作为,你未来的工作和生活,还会有许许多多冷眼、孤独、拒绝、惨败甚至生离死别,你如何扛得过去,成为人生赢家?熬得住多少苦累,才担得起多少赞美。
学^习/哥
人生若没有一段想起来就热泪盈眶的奋斗史,那这一生就算白活了。生活不是等待风暴过去,而是要在风暴中学会展翅翱翔。
学^习/哥
高考的分数,只垂青那些勤于努力的人。
只有经过地狱般的磨练,才能拥有创造天堂的力量;只有流过血的手指,才能弹出世间绝唱。
你流过的每一滴汗水,都会折射出你的光芒!
(来源:中学数学教与学。 转载请注明出处)
若喜欢本文,敬请转发
往期热文精选
溧阳一学生跳楼自杀,事发前因抄袭被老师口头教育!教育局:老师没有错!
在职教师不允许补课,那在8小时之外搬砖、打工可以吗?
致家长:为什么说自律的孩子背后都站着“狠心”的父母?
自律的孩子背后,都需要父母日积月累的“狠心”与坚定!
孩子将来不孝顺的4个信号,第一种必须立即纠正!
长时间学习,成绩没提高?超详细的提高学习效率的方法送给你~
【深度好文】教育孩子就是投资自己的后半生
重磅!中小学不得公布学生成绩及排名!省教育厅刚发文了,家长这样说……
数学家陈省身:不要考100分!否则容易成为平庸之才!
请长按识别二维码并关注
“情怀君家园”宣言
总有一种力量催人奋进,
总有一种情怀令人感动。
总有一些事让人不忍放弃,相携坚持,
总有一群人胸怀理想,心忧天下。
精诚合作,互助共进。
天下兴亡,你我责任。
报效祖国,服务人民。
感恩有您,情怀永存!
平台重在分享,除署名外其余内容均来自网络,我们对文中观点保持中立,对所包含内容的准确性、可靠性或者完整性不提供任何明示或暗示。版权属于作者,感谢作者的辛勤付出!如有侵权烦请联系删除。 投稿邮箱:[email protected]。有意合作请联系主编,微信:hyh669999。欢迎您的光临!感谢您的分享、转发、点赞和留言!
↓点击下方"阅读原文" ,欣赏更多好文