+-
25年新版三年级上册语文《1-8单元核心知识梳理》,电子版可打印

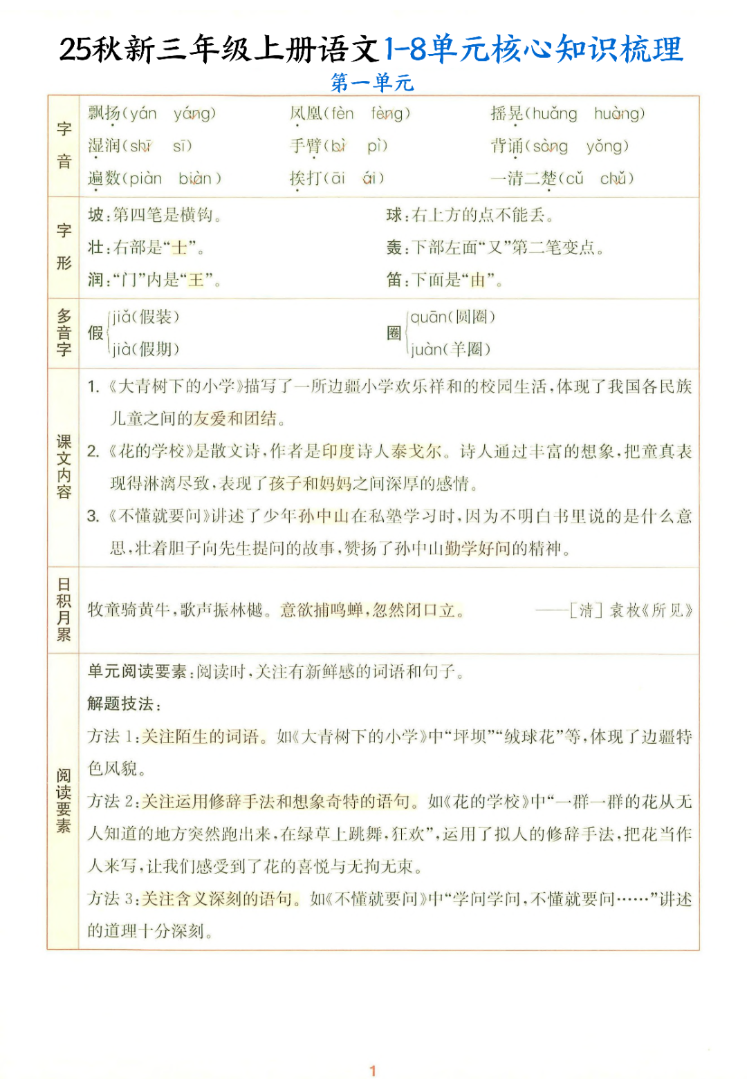
25年秋新版三年级上册语文《1-8单元核心知识梳理》,共14页,电子版可下载,这份三上语文单元知识点梳理汇总,包含了每个单元中的字音、字形、字义、多音字、形近字、近义词、反义词、重点词语、重点句段、课文内容、日积月累等常考内容,帮助孩子系统地梳理所学知识,明确学习目标。需要的家长抓紧打印出来,让孩子背一背吧。 (温馨提示:文末有完整电子版领取方式)

25年新版三年级上册语文《1-8单元核心知识梳理》,电子版可打印 25年新版三年级上册语文《1-8单元核心知识梳理》,电子版可打印 25年新版三年级上册语文《1-8单元核心知识梳理》,电子版可打印 25年新版三年级上册语文《1-8单元核心知识梳理》,电子版可打印