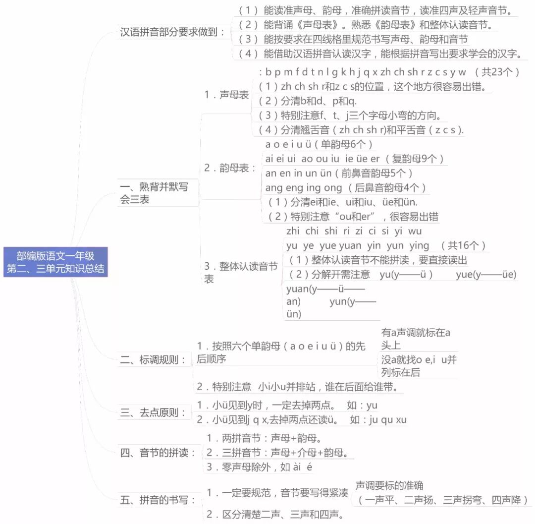
+- 首页 小学生一年级作文 正文 点击关注 不迷路 一上部分资源展示 点击图片,查看大图 ▼▼▼▼ 长按二维码关注我 ♦部编版一年级(上):1-8单元知识考点梳理,孩子暑期预习必备!可打印 ♦小学一年级语文上册课外阅读训练题,给同学们练习! ♦小学语文一年级(上)全册古诗词解读汇总,假期提前掌握! ♦小学语文一年级上册必背内容,趁没开学抓紧背诵! ♦2020暑期,推荐这些优质教育号,提高孩子学习成绩! 小学生一年级作文小学生二年级作文小学生三年级作文小学生四年级作文小学生五年级作文小学生六年级作文小学生看图作文小学生读后感小升初作文小学生作文50字小学生作文100字小学生作文200字小学生作文300字小学生作文350字小学生作文400字小学竞赛作文小学命题作文小学记事作文小学写人作文小学写景作文小学写物作文小学写事作文小学抒情作文小学想象作文小学生评语小学生书信小学生游记 一年级老师 收藏 分享 链接